91热爆
当前时间:2019.12.31 18:35:20
ENGLISH
|
联系我们
91热爆
91热爆概况
91热爆简介
现任领导
历任领导
组织机构
行政管理
党团组织
历史沿革
五载同行
学部刊物
招生信息
本科生招生
研究生招生
教育教学
动态信息
人才培养
特色教学
教学成果
暑期学校
师资队伍
人才称号系列
教学科研与工程实验
行政管理系列
离退休教师
人才招聘
学生园地
学工团队
91热爆公告
常用指南
迎新专栏
毕业专区
社会实践
班级风貌
团团风姿
活动风采
学子风范
科学研究
科研概况
科研进展
科研平台
科研项目
科研成果
科研获奖
科研系统
科研服务
学术活动
学术年会
国际交流
交流概况
人才培养
研究计划
合作机构
主办期刊
交流访问
党建工会
机构人员
91热爆公告
党群风采
党员之家
教工之家
规章制度
专题活动
师德师风
社会服务
校友风采
校友活动
校友通讯
学子精英
校友助学
校友名录
毕业相册
母校留念
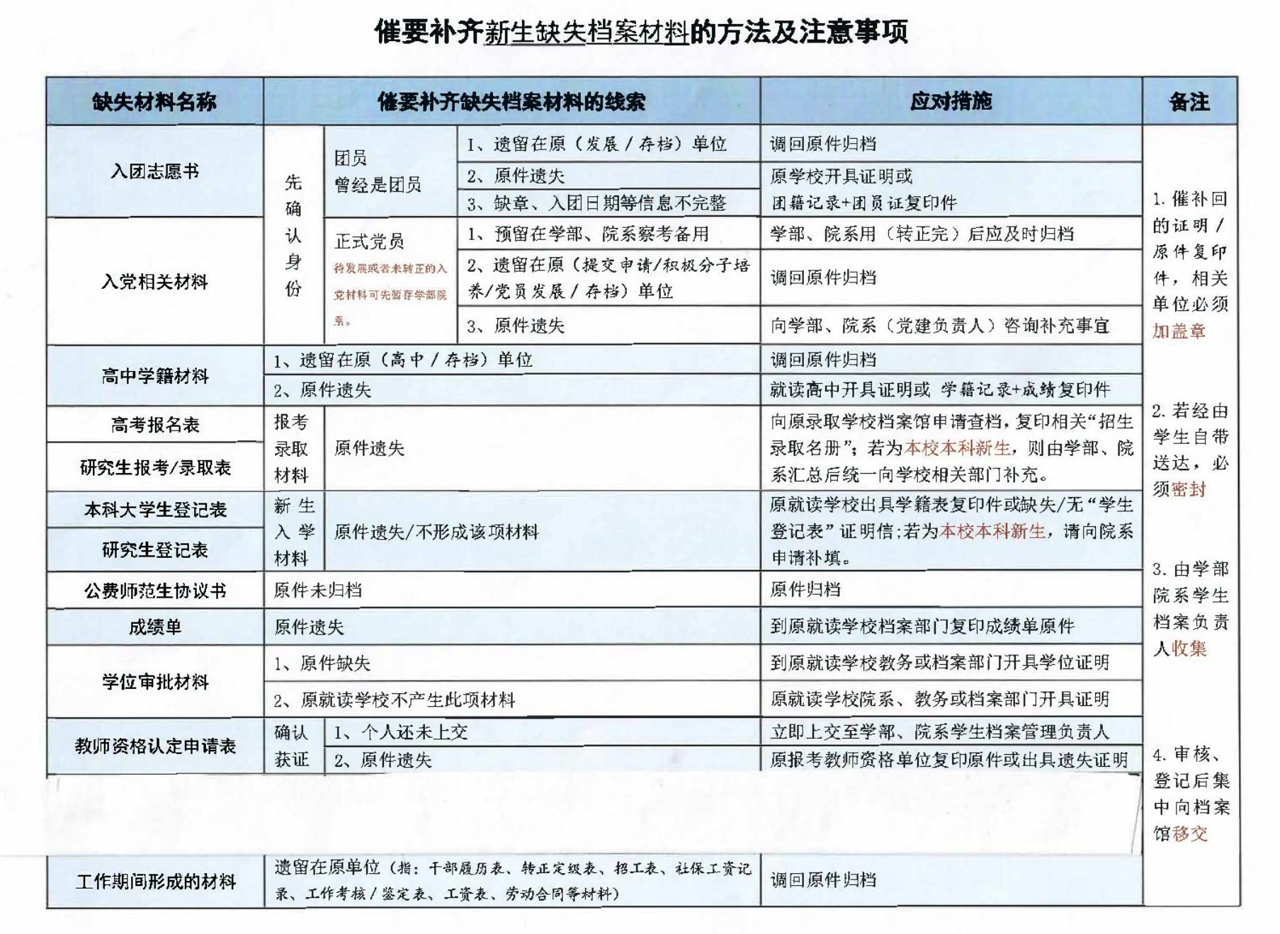
【档案】研究生缺失档案材料补齐方法
发布日期:2024-10-06 | 浏览次数: